未来索引
开启左侧

手机控制蓝牙开关,无线开关,智能家居,物联网

[复制链接]
邢远 发表于 2013-8-24 06:05:29 | 显示全部楼层 |阅读模式 打印 上一主题 下一主题



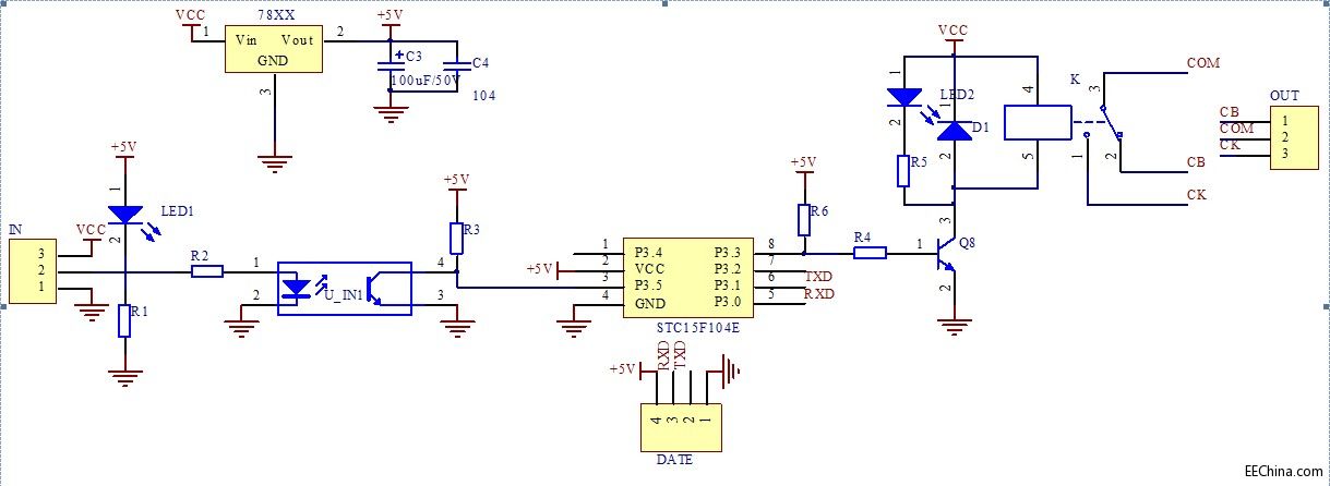
现在分享下设计原理图如下:

152006eezve6vyj2922ozn.jpg


152012scx2274six7ri0zi.jpg


采用可编程芯片,编程实现无线传输接收端代码如下:
/********************************************************************                            主函数*********************************************************************/

void main(){ TMOD=0X00;      //定时器T0设定AUXR=0X80;       //辅助寄存器TL0=BAUD;         //十六位寄存器TH0=BAUD>>8;   //十六位寄存器TR0=1;                  //开定时器ET0=1T0=1;EA=1;                    //开总中断UART_INIT();   //串口初始化while(1)       //无线循环{if(REND)  {  REND=0;  r++;  //but[r++&0x0f]=RBUF;  dat=RBUF;   } if(TEND)   {  if(t!=r)    {          TEND=0;//      TBUF=dat;switch(dat) //接收数据判断{uchar k;k=10;case 'A': P33=1;delay(k);TBUF =dat;dat=0xee;break;       //  开case 'B': P33=0;delay(k);TBUF =dat;dat=0xee;break;       //  关case 'C': if(P33==1){TBUF ='A';}if(P33==0){TBUF = 'B';}delay(k);dat=0xee;break;     //  读输出口状态case 'D': P33=!P33;delay(k);TBUF =dat;dat=0xee;break;  //  输出口取反default:break;                                          //  跳出}          t++;          //TBUF=but[t++&0x0f];          TING=1;          }   }/********************************************************************                            接收数据判断函数*********************************************************************/ } }   /********************************************************************                            定时器T0*********************************************************************/void tm0()interrupt 1 using 1{ if(RING)  {  if(--RCNT==0)    {          RCNT=3;          if(--RBIT==0)       {                    RBUF=RDAT;                    RING=0;        REND=1;                   }                   else                   {                    RDAT>>=1;                    if(RXB)RDAT|=0X80;                   }     }  }   else if(!RXB)         {          RING=1;          RCNT=4;          RBIT=9;         }   if(--TCNT==0)         {         TCNT=3;         if(TING)         {           if(TBIT==0)           {           TXB=0;           TDAT=TBUF;           TBIT=9;           }           else           {           TDAT>>=1;           if(--TBIT==0)           {            TXB=1;            TING=0;            TEND=1;           }           else           {           TXB=CY;           }           }         }         }}/********************************************************************              功能:串口初始化,波特率9600,方式1*********************************************************************/void UART_INIT(){TING=0;RING=0; TEND=1;REND=0; TCNT=0;RCNT=0;}

本程序代码由本人编写而成,难免有疏漏之处,请各位多多指教。稍后,有需要安卓手机蓝牙代码的朋友。可以联系QQ:615854698;电话:13049863925。可以免费索取的哟,欢迎多提宝贵意见。

该会员没有填写今日想说内容.
高级模式
您需要登录后才可以回帖 登录 | 立即注册

本版积分规则

关注2973

粉丝3242

帖子9944

发布主题
阅读排行 更多
广告位
!jz_fbzt! !jz_sgzt! !jz_xgzt! 快速回复 !jz_sctz! !jz_fhlb! 搜索

智能技术共享平台 - 未来论

关注服务号

进入小程序

全国服务中心:

运维中心:天津

未来之家:天津 青岛 济南 郑州 石家庄

                商务邮箱:xy@mywll.com

Copyright © 2012-2021 未来派 未来论 (津ICP备16000236号-5)