未来索引
开启左侧

工程师必须掌握的20个模拟电路

[复制链接]
邢远 发表于 2016-5-8 21:19:21 | 显示全部楼层 |阅读模式 打印 上一主题 下一主题
对模拟电路的掌握分为三个层次。

初级层次是熟练记住这二十个电路,清楚这二十个电路的作用。只要是电子爱好者,只要是学习自动化、电子等电控类专业的人士都应该且能够记住这二十个基本模拟电路。

中级层次是能分析这二十个电路中的关键元器件的作用,每个元器件出现故障时电路的功能受到什么影响,测量时参数的变化规律,掌握对故障元器件的处理方法;定性分析电路信号的流向,相位变化;定性分析信号波形的变化过程;定性了解电路输入输出阻抗的大小,信号与阻抗的关系。有了这些电路知识,您极有可能成长为电子产品和工业控制设备的出色的维修维护技师。

高级层次是能定量计算这二十个电路的输入输出阻抗、输出信号与输入信号的比值、电路中信号电流或电压与电路参数的关系、电路中信号的幅度与频率关系特性、相位与频率关系特性、电路中元器件参数的选择等。达到高级层次后,只要您愿意,受人尊敬的高薪职业--电子产品和工业控制设备的开发设计工程师将是您的首选职业。

一、桥式整流电路   
0.jpg
1、二极管的单向导电性:
伏安特性曲线:
理想开关模型和恒压降模型:
2、桥式整流电流流向过程:
输入输出波形:
3、计算:Vo,Io,二极管反向电压。

二、电源滤波器
0.jpg
1、电源滤波的过程分析:
波形形成过程:
2、计算:
滤波电容的容量和耐压值选择。

三、信号滤波器
0.jpg
1、信号滤波器的作用:与电源滤波器的区别和相同点:
2、LC串联和并联电路的阻抗计算,幅频关系和相频关系曲线。
3、画出通频带曲线。计算谐振频率。

四、微分和积分电路
0.jpg
1、电路的作用,与滤波器的区别和相同点。
2、微分和积分电路电压变化过程分析,画出电压变化波形图。
3、计算:时间常数,电压变化方程,电阻和电容参数的选择。

五、共射极放大电路
0.jpg
1、三极管的结构、三极管各极电流关系、特性曲线、放大条件。
2、元器件的作用、电路的用途、电压放大倍数、输入和输出的信号电压相位关系、交流和直流等效电路图。
3、静态工作点的计算、电压放大倍数的计算。

六、分压偏置式共射极放大电路
0.jpg
1、元器件的作用、电路的用途、电压放大倍数、输入和输出的信号电压相位关系、交流和直流等效电路图。
2、电流串联负反馈过程的分析,负反馈对电路参数的影响。
3、静态工作点的计算、电压放大倍数的计算。
4、受控源等效电路分析。

七、共集电极放大电路(射极跟随器)
0.jpg
1、元器件的作用、电路的用途、电压放大倍数、输入和输出的信号电压相位关系、交流和直流等效电路图。电路的输入和输出阻抗特点。
2、电流串联负反馈过程的分析,负反馈对电路参数的影响。
3、静态工作点的计算、电压放大倍数的计算。

八、电路反馈框图
0.jpg
1、反馈的概念,正负反馈及其判断方法、并联反馈和串联反馈及判断方法、电流反馈和电压反馈及其判断方法。
2、带负反馈电路的放大增益。
3、负反馈对电路的放大增益、通频带、增益的稳定性、失真、输入和输出电阻的影响。

九、二极管稳压电路
0.jpg
1、稳压二极管的特性曲线。
2、稳压二极管应用注意事项。
3、稳压过程分析。

十、串联稳压电源
0.jpg
1、串联稳压电源的组成框图。
2、每个元器件的作用;稳压过程分析。
3、输出电压计算。

十一、差分放大电路
0.jpg
1、电路各元器件的作用,电路的用途、电路的特点。
2、电路的工作原理分析。如何放大差模信号而抑制共模信号。
3、电路的单端输入和双端输入,单端输出和双端输出工作方式。

十二、场效应管放大电路
0.jpg
1、场效应管的分类,特点,结构,转移特性和输出特性曲线。
2、场效应放大电路的特点。
3、场效应放大电路的应用场合。

十三、选频(带通)放大电路
0.jpg
1、每个元器件的作用:
选频放大电路的特点:
电路的作用:
2、特征频率的计算:
选频元件参数的选择:
3、幅频特性曲线:

十四、运算放大电路
0.jpg
1、理想运算放大器的概念:
运放的输入端虚拟短路:
运放的输入端的虚拟断路:
2、反相输入方式的运放电路的主要用途:
输入电压与输出电压信号的相位关系是:
3、同相输入方式下的增益表达式分别是:
输入阻抗分别是:
输出阻抗分别是:

十五、差分输入运算放大电路
0.jpg
1、差分输入运算放大电路的的特点:
用途:
2、输出信号电压与输入信号电压的关系式:

十六、电压比较电路
0.jpg
1、电压比较器的作用:
工作过程是:
2、比较器的输入-输出特性曲线图:
3、如何构成迟滞比较器:

十七、RC振荡电路
0.jpg
1、振荡电路的组成:
振荡电路的作用:
振荡电路起振的相位条件:
振荡电路起振和平衡幅度条件:
2、RC电路阻抗与频率的关系曲线:
相位与频率的关系曲线:
3、RC振荡电路的相位条件分析:
振荡频率:
如何选择元器件:

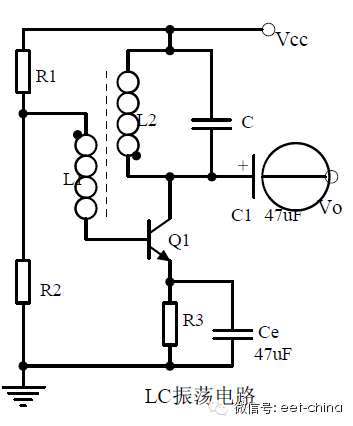
十八、LC振荡电路
0.jpg
1、振荡相位条件分析:
2、直流等效电路图和交流等效电路图:
3、振荡频率计算:

十九、石英晶体振荡电路
0.jpg
1、石英晶体的特点:
石英晶体的等效电路:
石英晶体的特性曲线:
2、石英体振动器的特点:
3、石英晶体振动器的振荡频率:

二十、功率放大电路
0.jpg
1、乙类功率放大器的工作过程:
交越失真:
2、复合三极管的复合规则:
3、甲乙类功率放大器的工作原理分析:
自举过程分析:
甲类功率放大器的特点:
甲乙类功率放大器的特点:
【分享】如果您觉得本文有用,请点击右上角“…”扩散到朋友圈!
关注电子工程专辑请搜微信号:“eet-china”或点击本文标题下方“电子工程专辑”字样,进入官方微信“关注”。

该会员没有填写今日想说内容.
高级模式
您需要登录后才可以回帖 登录 | 立即注册

本版积分规则

关注2973

粉丝3242

帖子9944

发布主题
阅读排行 更多
广告位
!jz_fbzt! !jz_sgzt! !jz_xgzt! 快速回复 !jz_sctz! !jz_fhlb! 搜索

智能技术共享平台 - 未来论

关注服务号

进入小程序

全国服务中心:

运维中心:天津

未来之家:天津 青岛 济南 郑州 石家庄

                商务邮箱:xy@mywll.com

Copyright © 2012-2021 未来派 未来论 (津ICP备16000236号-5)