未来索引
开启左侧

贵阳广电5800万中标“智慧城市集成”项目,赠设备清单参考

[复制链接]
邢远 发表于 2017-9-12 07:37:54 来自手机 | 显示全部楼层 |阅读模式 打印 上一主题 下一主题
1、项目名称:施秉县智慧城市系统建设项目
2、项目编号: SZSLG-QDNZ-2017-004
3、项目联系人: 潘仲燕

4、项目联系人电话: 0855-8516198 13339656859
5、中标(成交)信息:
中标单位:贵州省广播电视信息网络股份有限公司
中标金额:57960000元

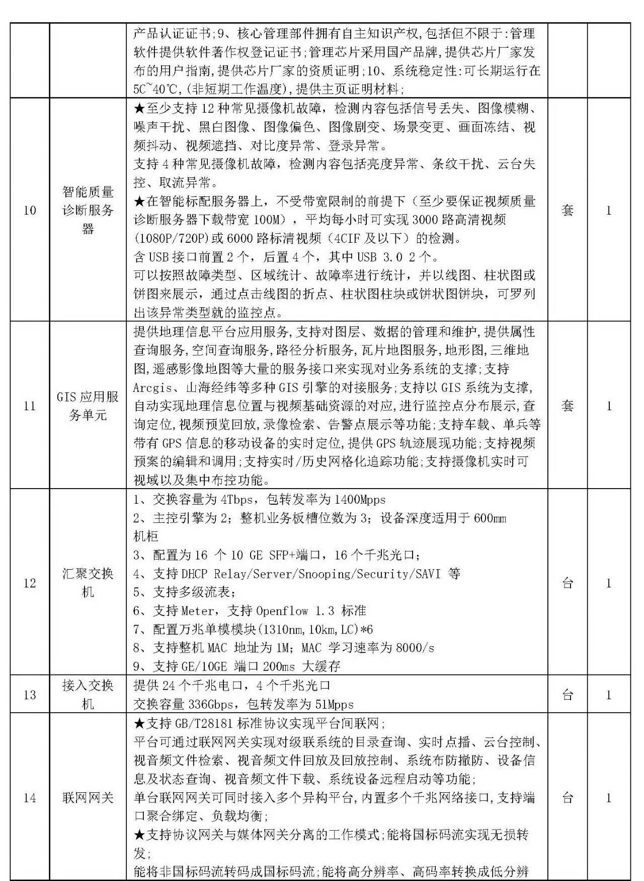
6、中标清单

【欲获取详细的设备清单文档,请在文后评论区留言邮箱,由工作人员安排发送!】
e3c81b8db1e02c05caa620420a1ef3c9.jpg
c1d79e9cc24160497359f889f1d67533.jpg
14b1e1f02e9e70fc737ec0c89b8bf754.jpg
420bf36b9c9c84521ca66e66bf7f84e8.jpg
1b5ca7dea75638a99e071261c7b27df3.jpg
a111025ee3cd287eaaf4917e96518a51.jpg
045ad7b99a87c95f976b19527a859466.jpg
cf54cb1ea55a36c29ca14d47ff4dee50.jpg
cc761ee9fdbf51f192a4d49b4e11f8ca.jpg
7f22678fb4d8f80ffd26ec8ab22d79b9.jpg
96ae822d499ec301058eb00a0e4c238f.jpg
fee7406a327e5ab3883d879abb71df99.jpg
0e2e0a31e5fef08cb714354c1d789ed4.jpg
ba04d07daae69259fa154ed088a3e839.jpg
817f19c26a17f24947c57d96a4ba70df.jpg
5f1d14403ac4f7fb8abf09004b3ee1e8.jpg
319f3e8b93267523ccfdfc33e08c381f.jpg
ad22760f2d895937c695c4c86c1ff9ca.jpg
02bf4d9dc450fb5c9fb7d2090913ec01.jpg
ef011261d47e39a725415b38da9cd9d7.jpg
4a5eb3e78c5d6dce409dbacd66d56ddb.jpg
10f26f31c0e5b230047ee7662baaf5ae.jpg
6162d0a9077087bb274a9be42d3bc1eb.jpg
f77f8be0310ec4ba5011a9d3d383cbc1.jpg
06bd6e3e5fc10f42871ebb48e6d43fbb.jpg
1a5a71d75493a2dd739fcda8d9ffdd91.jpg
2e8daa98292d599d685a98bc7b1b237e.jpg
c501e5d6c9d1d0300917766790a40140.jpg
6dc31ce5930c949df40c7c4d05239456.jpg
bff6e383c7013160fc7188d7acdae81a.jpg
f9675eeec9cb981c53558b51883153a9.jpg
c4a1d10c8d04f88cbb010422e630c583.jpg




a27249276b3dbb3eec07481b8d5d1186.jpg
{点击阅读原文报名及详情}





来源: 
中智联教育,中智联智库,中智联人才
北京智联智慧城市教育咨询中心
投稿邮箱:hydt@nsce.org.cn
762788f221419d341f08b8492d1b1bbe.jpg



643a88b028aea379b24706a4a942ddc1.jpg
a3ab1c8e8debe794773a21ac343b36f5.jpg

6998fc5c6139f8d05fc1946353abcb28.jpg
该会员没有填写今日想说内容.
高级模式
您需要登录后才可以回帖 登录 | 立即注册

本版积分规则

关注2973

粉丝3242

帖子9944

发布主题
阅读排行 更多
广告位
!jz_fbzt! !jz_sgzt! !jz_xgzt! 快速回复 !jz_sctz! !jz_fhlb! 搜索

智能技术共享平台 - 未来论

关注服务号

进入小程序

全国服务中心:

运维中心:天津

未来之家:天津 青岛 济南 郑州 石家庄

                商务邮箱:xy@mywll.com

Copyright © 2012-2021 未来派 未来论 (津ICP备16000236号-5)