|
从去年的Alpha Go对战李世石开始,再到今年升级版的Alpha Go对战柯洁,人工智能经过一年多的发酵早已不再是一个陌生的名词。
截至目前,人工智能行业已发布了多篇报告,但我们仍致力于写出不一样的东西。除却老生常谈的算法、计算力、数据之外,我们认为人工智能的未来最重要的驱动力一定会是“场景驱动”。在人工智能的场景驱动阶段,不但可以针对不同用户做个性化服务,而且可在不同的场景下执行不同的决策,最终实现“给予决策支持”的目标。因此本报告中,我们用了较大的篇幅去描绘人工智能的场景应用。
那么,在不同的场景中,人工智能是如何发挥作用的?带着这个问题,我们研究了国内外与此领域相关的企业,写出了这份人工智能行业的研究报告。
报告摘要
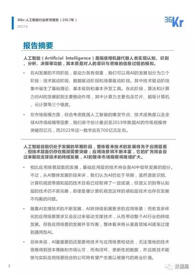
人工智能(ArtificialIntelligence)是指使用机器代替人类实现认知、识别、分析、决策等功能,其本质是对人的意识与思维的信息过程的模拟。
1. 在AI发展的不同阶段,驱动力各有侧重,我们可以将AI的发展划分为三个阶段:技术驱动阶段、数据驱动阶段和场景驱动阶段。其中技术驱动阶段集中诞生了基础理论、基本规则和基本开发工具。在此阶段,算法和计算力对AI的发展起到主要推动作用,其中计算力主要包含芯片、超级计算机、云计算等三个维度。
2. 在市场规模方面,综合考虑我国人工智能的爆发节点、技术成熟度以及全球AI市场规模等因素,我们保守估计最迟至2019年我国AI的市场规模将突破百亿元,而2022年这一数字应在700亿元左右。
3. 随着AI支撑技术的不断发展,AI将持续拓展更多的应用场景;而愈发多样化的应用场景需求又会反过来驱动支撑技术,从而带动整个AI行业的持续发展。但各应用场景的发展并非均衡,整体看来将从垂直领域AI逐渐过渡到通用型AI。
总体来说,AI最重要的还是要将技术与应用场景相结合,无法落地的技术很难得到资本青睐和市场认可,而有闭环、垄断性的数据,并且其技术能够与实际应用场景结合的公司将有望产生难以被替代的商业价值。
行业概述
AI是使用机器代替人类实现认知、分析、决策等功能的综合学科
人工智能(ArtificialIntelligence)是指使用机器代替人类实现认知、识别、分析、决策等功能,其本质是对人的意识与思维的信息过程的模拟,是一门综合了计算机科学、生理学、哲学的交叉学科。凡是使用机器代替人类实现认知、识别、分析、决策等功能,均可认为使用了人工智能技术。作为一种基础技术,理论上讲人工智能能够被应用在各个基础行业(如AI+金融、AI+医疗、AI+传统制造业等),同时也有其如机器人这样具体应用行业的概念。
本报告将以2017年上半年为时间节点,对包括发展驱动力、巨头布局、投融资情况、预测的市场规模等在内的人工智能行业到目前为止的整体发展情况做简要分析,并对包括数据标记、语音识别、语义识别、计算机视觉等技术领域以及安防、医疗、金融等应用场景在内的细分领域及其典型企业进行简析,探索人工智能领域未来发展趋势和可能的投资/创业机会。
您可以通过数据局官网(shujuju.cn)浏览、检索及下载各类数据报告。
|